年终岁末之际,为积极贯彻落实国务院根治拖欠农民工工资工作领导小组全体会议的会议精神,我司高度重视项目工程款项结算工作,自2022年11月起就多次召开专题会议研究部署,将总结会、评优评先、尾牙聚餐等一系列年终大型活动延期到年后进行,通过专题会议、发文通知、维权热线、联动办公、班组调解等工作的部署和安排,多管齐下,确保及时足额支付工人工资,保障工人工资合法权益,让工人安“薪”过年。
2022年11月13日下午,公司召开厦晋八房建项目结算推进会,来自厦晋八房建的项目负责人、结算负责人、总部机关商务合约部、财务部骨干及员工代表近50人参会。会议强调了结算工作的重要性,对厦晋八房建项目的内外部结算工作进行统筹部署,细化工作内容,明确责任主体,提效增益,科学有序地推动工作进展。

▲会议现场

▲董事长兼总经理曹汝忠做会议总结
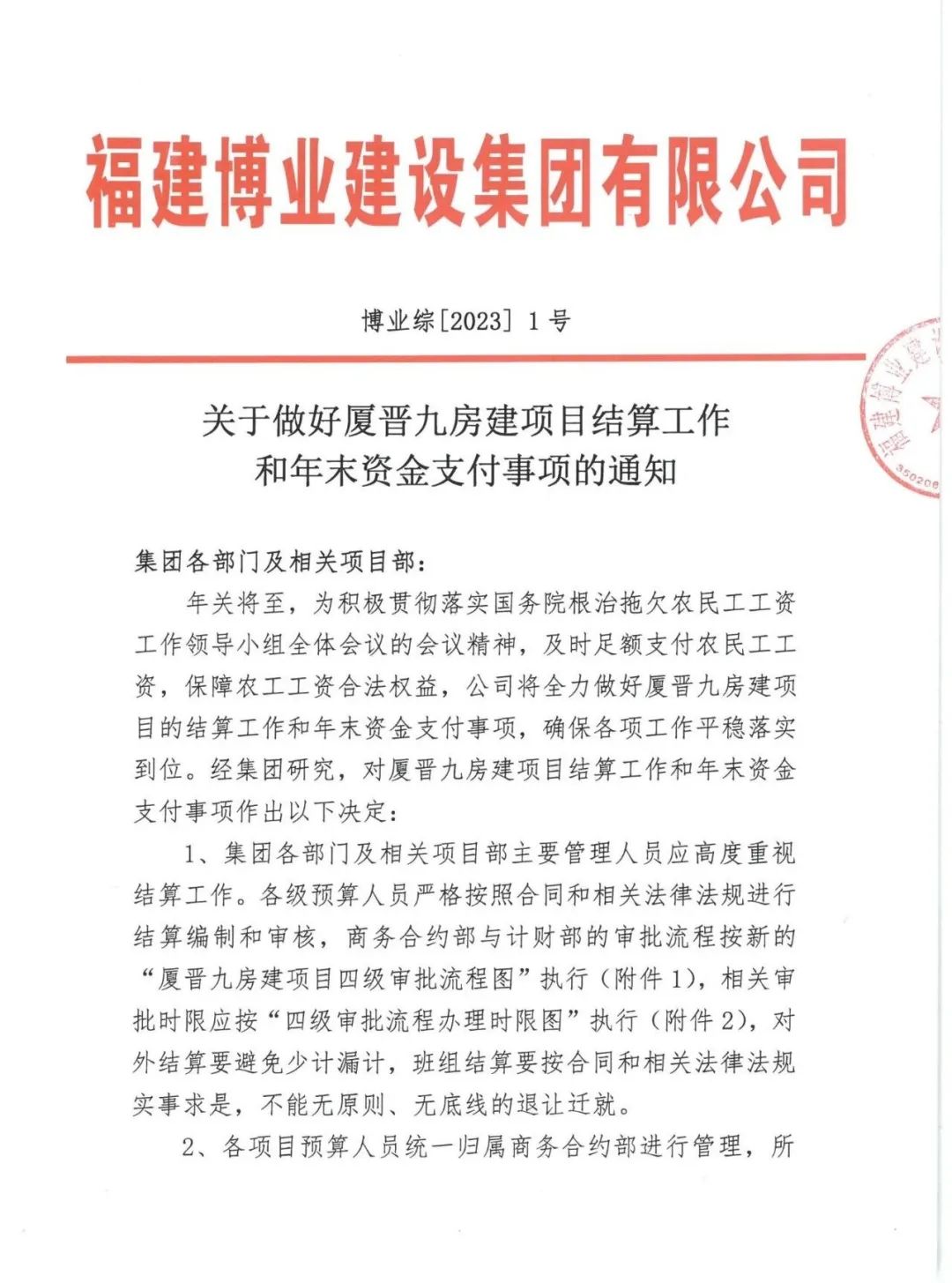
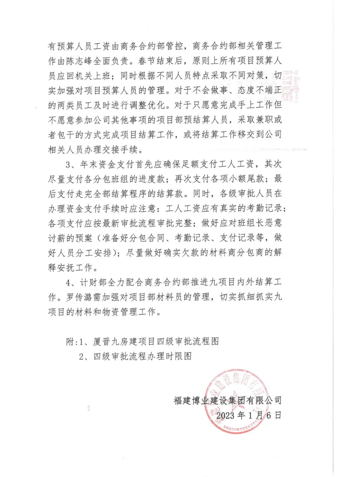
为进一步做好厦晋九房建项目结算工作和年末资金支付事项,公司先后发布博业综[2023]1号、博业集[2023]1号文件通知,延期开展年终大型活动,制定“厦晋九房建项目四级审批”制度,优化审批流程及预算人员管理,强调结算工作的紧迫性和重要性,为全体人员敲响“警钟”。




为确实保证结算工作平稳落实到位,杜绝和监管管理人懒政、腐败等现象,公司发布维权公告,启动投诉热线,为有实名制考勤打卡的工人工资拨备专项资金,确保足额发放到位。同时做好来访班组的接待和诉求登记,及时查明情况并反馈处理,积极协商并解决争议,确保工人工资足额支付落实到位。


▲总部机关、各项目部张贴维权公告

▲董事长兼总经理曹汝忠为到访的班组解说结算工作部署情况

▲集中召开班组会议,积极协商款项支付方案
为加快厦晋九项目内外结算工作的进展,各项目部、商务合约部、计财部、筑工劳务相关人员在总部机关夜以继日地加班奋战,忙而不乱,联动办理结算工作,为争议尚未解决,又确有困难的班组开通绿色通道,加快审批进度,真正让工人安“薪”过年。

▲联动办公,忙而不乱

▲支付凭证画押留底
感谢信——来自政府部门的肯定
在新春佳节到来之际,我司收到来自厦门市建设局清欠办、厦门市建设工程造价站的感谢信,对公司长期在清欠工作上的大力支持表示感谢,特别是选派的朱金星同志政治素质硬、业务能力强、工作勤勉负责、勇于担当,为提升清欠工作成效添砖加瓦。

博业作为福建省建筑业龙头企业之一,始终以“为客户和社会奉献建筑精品”为使命,以“为员工和合伙人构筑美好生活”为愿景,坚守“守正专注、坚韧创新”的核心价值观。今后,公司仍将秉持初心,诚信经营,依法合规办企,以党建为引领,积极贯彻落实党中央和人民政府的最新指示精神,踔厉奋发,勇毅前行,以匠心奉献博业精品。
公司地址:厦门市思明区仙岳路248号
网址:http://www.360jianjiao.com
电子邮箱:boye0597@163.com
扫描二维码,关注mk体育(MKsports集团)股份公司集团
COPYRIGHT © 2018 mk体育(MKsports集团)股份公司 版权所有